Charakteristika školy
Název školy a adresa:
Vyšší odborná škola, Obchodní akademie, Střední zdravotnická škola a Jazyková škola s právem státní jazykové zkoušky, Klatovy, Plánická 196
339 01 Klatovy 1, Plánická ul. 196
| Právní forma: | příspěvková organizace |
| IČO: | 61 781 771 |
| IZO ředitelství školy: | 600 009 386 |
| IZO součástí školy: | 000 077 232 – Obchodní akademie, Střední zdravotnická škola |
| 110 031 806 – Vyšší odborná škola | |
| 110 100 140 – Jazyková škola s právem státní jazykové zkoušky | |
| 108 031 675 – Domov mládeže | |
| 102 576 548 – Školní jídelna | |
| Název a adresa zřizovatele: | Plzeňský kraj, Škroupova 18, 301 00 Plzeň |
| Čísla telefonů: | 376 313 551, 376 313 556, 376 310 939 (OA a VOŠ ) |
| 376 311 960 (JŠ) | |
| 376 311 548 (DM) | |
| 376 311 212 (ŠJ) | |
| 376 313 557, 376 316 602, 376 311 558, 376 320 234 (SZŠ) | |
| Číslo faxu: | 376 310 939 |
| E-mailová adresa: | obchodniakademiekt@oakt.cz |
| Jméno ředitele školy: | Ing. Soňa Rabušicová |
| Jména jeho zástupců: | Mgr. Jiří Bureš (VOŠ a OA) |
| Mgr. Lukáš Rendl (pro SZŠ) | |
| Mgr. Jana Šandová (pro JŠ) | |
| Vedoucí vychovatel: | Mgr. David Novák |
| Vedoucí jídelny: | Štěpánka Mundlová |
Školská rada Vyšší odborné školy, Obchodní akademie, Střední zdravotnické školy a Jazykové školy
při Vyšší odborné škole, Obchodní akademii, Střední zdravotnické škole a Jazykové škole s právem státní jazykové zkoušky, Klatovy, Plánická 196
Členové Školské rady Vyšší odborné školy, Obchodní akademie, Střední zdravotnické školy a Jazykové školy
ve složení:
Zástupci zřizovatele |
Bc. Pavel Strolený |
Čechova 893 339 01 Klatovy |
Ing. Jan Vavřička |
Pačejov-nádraží 83 341 01 Pačejov |
|
Zákonní zástupci nezletilých a zletilých žáků |
Kateřina Tomanová |
Domažlické předměstí 630 339 01 Klatovy |
Mgr. Kristýna Vejskalová |
Zbyslav 46 339 01 Klatovy |
|
Zástupci pedagogických pracovníků |
Mgr. Lucie Rynešová |
Slavošovice 28 339 01 Bolešiny |
Mgr. Hodan Josef |
Vřeskovice 78 334 01 Přeštice |
na svém prvním zasedání stanovili jednací řád školské rady a zvolili předsedkyni školské rady Mgr. Lucii Rynešovou
Tohoto zasedání se jako hosté zúčastnili ředitelka školy Ing. Soňa Rabušicová, zástupce ředitelky pro VOŠ, OA a JŠ Mgr. Jiří Bureš a zástupce pro SZŠ Mgr. Lukáš Rendl.
V Klatovech 6. června 2024
GDPR (General Data Protection Regulation)
Oznámení pověřence GDPR
S platností od 2. 5. 2018 vykonává funkci pověřence na VOŠ, OA, SZŠ a JŠ s právem státní jazykové zkoušky Klatovy, Plánická 196 paní Marie Malíková.
Telefon: 376 313 556
email: malikova.marie@oakt.cz
- Jmenovací dekret pověřence GDPR
- GDPR - Vnitřní směrnice k ochraně osobních údajů
- Seznam oprávněných osob GDPR
- Informovaný souhlas
- Souhlas žáci ŠJ
- Souhlas žáci
- Podatelny
- Přístup k informacím
- Žádost o vydání stejnopisu vysvědčení
Schválené rozpočty a střednědobé výhledy rozpočtů školy (příspěvková organizace zřizovaná Plzeňským krajem)
Příloha č. 5 -OSMS_1465_17.pdf [392.78 KB]
Prohlášení o přístupnosti
Vyšší odborná škola, Obchodní akademi, Střední zdravotnická škola a Jazyková škola s právem státní jazykové zkoušky, Klatovy, Plánická 196 se zavazuje k zpřístupnění webové stránky http://www.oakt.cz v souladu se zákonem č. 99/2019 Sb., o přístupnosti internetových stránek a mobilních aplikací a o změně zákona č. 365/2000 Sb., o informačních systémech veřejné správy a o změně některých dalších zákonů, ve znění pozdějších předpisů, který provádí Směrnici Evropského parlamentu a Rady (EU) 2016/2102 ze dne 26. října 2016 o přístupnosti webových stránek a mobilních aplikací.
Toto prohlášení o přístupnosti se vztahuje na tyto webové stránky: http://www.oakt.cz
Stav souladu
Tato webová stránka je v souladu s EN 301 549 V2 1.2 a standardem WCAG 2.1., s výjimkami uvedenými níže.
Pojmem "webové stránky" se v tomto prohlášení rozumí pouze ty části webu školy, pro které je škola povinným subjektem dle § 3 zákona č. 99/2019.
Podle § 3 zákona č. 99/2019, odstavec 3 je školské zařízení povinným subjektem, pouze jde-li o obsah internetových stránek, které je škola povinna zveřejňovat na svých internetových stránkách podle jiného právního předpisu v rámci výkonu působnosti v oblasti veřejné správy na úseku školství, vědy, výzkumu, vývoje, inovací, jiné tvůrčí činnosti a péče o děti a mládež nebo podle zákona o svobodném přístupu k informacím.
Vypracování tohoto prohlášení o přístupnosti
Toto prohlášení bylo vypracováno dne 23.09.2020 podle metodického pokynu MVČR k zákonu č. 99/2019 Sb.. Prohlášení bylo vypracováno vlastním posouzením – technicky způsobilým pracovníkem.
Zpětná vazba a kontaktní údaje na správce a provozovatele
Zpětnou vazbu ohledně přístupnosti webových stránek a informací na nich uvedených směrujte na níže uvedené kontakty.
Kontakt na správce obsahu
Adresa: Vyšší odborná škola, Obchodní akademi, Střední zdravotnická škola a Jazyková škola s právem státní jazykové zkoušky, Klatovy, Plánická 196
Email: obchodniakademiekt@oakt.cz
Postupy pro prosazování práva
V případě neuspokojivé odpovědi na oznámení nebo žádost zaslanou v souladu se směrnicí Evropského parlamentu a Rady (EU) 2016/2102 kontaktujte:
Ministerstvo vnitra
odbor eGovernmentu
náměstí Hrdinů 1634/3
140 21 Praha 4
pristupnost@mvcr.cz
Povinně zveřejňované informace dle zákona č. 106/1999 Sb.
Struktura informací zveřejňovaných o povinném subjektu
I. Název školy:
Vyšší odborná škola, Obchodní akademie, Střední zdravotnická škola a Jazyková škola s právem státní jazykové zkoušky, Klatovy, Plánická 196
II. Důvod a způsob založení
Zřizovatel:
Plzeňský kraj
Adresa zřizovatele:
Škroupova 18, 306 13 Plzeň
Zřizovací listina:
č.j. OŠMS/1085/2001 ze dne 30. 11. 2009
Rozhodnutí MŠMT o zařazení do sítě škol:
č. j.: H/757/01 ze dne 30.11.2001, s účinností od 1.12.2001
Vymezení předmětu činnosti:
Škola je součástí výchovně vzdělávací soustavy a je zařazena do sítě škol a školských zařízení ČR. Je příspěvkovou organizací s právní subjektivitou, jež vystupuje svým jménem v právních vztazích a má odpovědnost vyplývající z těchto vztahů v souladu se zřizovací listinou.
Součásti školy:
|
000 077 232 |
Vyšší odborná škola |
110 031 806 |
Jazyková škola |
110 100 140 |
Domov mládeže |
108 031 675 |
Školní jídelna |
102 576 548 |
Středisko volného času |
164 101 217 |
Vzdělávací programy: absolventi získají střední vzdělání s maturitní zkouškou
-
63-41-M/02 Obchodní akademie Klatovy, denní vzdělávání, délka studia: 4 r.
-
53-41-M/03 Praktická sestra, denní vzdělávání, délka studia: 4 r.
-
69-41-L/01 Kosmetické služby, denní vzdělávání, délka studia: 4 r.
-
78-42-M/04 Zdravotnické lyceum, denní vzdělávání, délka studia: 4 r.
Vzdělávací programy: absolventi získají titul Dis.
-
63-41-N/22 Účetnictví a daně, denní a kombinované vzdělávání, délka studia: 3 r.
-
63-43-N/03 Bankovnictví, denní a kombinované vzdělávání, délka studia: 3 r.
Žáci a studenti absolvují odbornou praxi u firem v regionu.
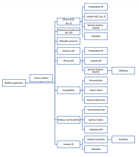
III. Organizační struktura

IV. Kontaktní spojení
Kontaktní poštovní adresa: Plánická 196, 33901 Klatovy 1
Kontaktní spojení:
Ředitelka:
Ing. Soňa Rabušicová, rabusicova.sona@oakt.cz, 376 310 939
Zástupce ředitelky pro SZŠ:
Mgr. Lukáš Rendl, rendl.lukas@szsklatovy.cz, 376 313 557
Zástupkyně ředitelky pro Jazykovou školu:
Mgr. Jana Šandová, sandova.jana@oakt.cz, 376 311 960
Kancelář školy:
obchodniakademiekt@oakt.cz, 376 313 556
Mzdová účetní:
Ing. Kateřina Kubičková, kubickova.katerina@oakt.cz
Hlavní účetní:
Květoslava Rubášová, rubasova.kvetoslava@oakt.cz
Hospodářka:
Bc. Martina Müllerová, mullerova.martina@oakt.cz
Vnitřní auditor:
Marie Malíková, malikova.marie@oakt.cz
Vedoucí DM: Puškinova 108, 339 01 Klatovy IV
Mgr. David Novák, novak.david@oakt.cz, 376 311 548
Vedoucí ŠJ při DM (Puškinova):
Štěpánka Mundlová, mundlova.stepanka@oakt.cz, 376 311 212
Adresy úřadoven pro osobní návštěvu:
Obchodní akademie, Plánická 196, Klatovy 1
Střední zdravotnická škola, Kollárova 444, Klatovy 3
Domov mládeže a Školní jídelna, Puškinova ul. 108, Klatovy 4
Úřední hodiny:
Úřední hodiny v kanceláři školy, OA, Plánická 196, Klatovy :
Pondělí - pátek: 7.00 h – 12.00 h
Úřední hodiny v kanceláři školy, SZŠ, Kollárova 444, Klatovy :
Pondělí - pátek:7.00 h – 12.00 h
Telefonní čísla, e-mailové adresy:
Ing. Soňa Rabušicová, rabusicova.sona@oakt.cz, 376 310 939 (tel. i fax)
Zástupce ředitelky pro VOŠ a OA:
Mgr. Jiří Bureš, bures.jiri@oakt.cz, 376 313 551
Zástupce ředitelky pro SZŠ:
Mgr. Lukáš Rendl, rendl.lukas@szsklatovy.cz, 376 313 557
Zástupkyně ředitelky pro Jazykovou školu:
Mgr. Jana Šandová, sandova.jana@oakt.cz, 376 311 960
Kancelář školy:
obchodniakademiekt@oakt.cz, 376 313 556
Kancelář školy SZŠ: 376 313 557
Adresa internetových stránek: www.oakt.cz
Adresa podatelny: Plánická 196, Klatovy 1, Kollárova 444, Klatovy 2
Adresa e-podatelny: obchodniakademiekt@oakt.cz
Datová schránka: nttfcie
V. Případné platby lze poukázat: ČSOB Klatovy 101176590/0300
VI. IČO: 61781771
VII. Plátce daně z přidané hodnoty: NE
VIII. Seznamy hlavních dokumentů:
RVP, ŠVP
Rozpočet: Rozpočty organizace jsou uvedeny na stránkách www.oakt.cz – hlavní strana
Zřizovací listina
Jmenování ředitelky školy a jejích zástupců
Inspekční zprávy
Zprávy o provedených kontrolách zřizovatele a jiných orgánů
Uvedené dokumenty jsou v písemné podobě uloženy v ředitelně školy.
IX. Žádosti o informace:
Žádost o poskytnutí informace se podává ústně (osobně či telefonicky) nebo písemně (doporučenou poštou, osobně i jiným způsobem, faxem, elektronickou poštou nebo na jiném nosiči dat).
Ze žádosti musí být zřejmé, kterému povinnému subjektu je určena, a že se žadatel domáhá poskytnutí informace ve smyslu tohoto zákona. Fyzická osoba uvede v žádosti jméno, příjmení, datum narození, adresu místa trvalého pobytu nebo, není-li přihlášena k trvalému pobytu, adresu bydliště a adresu pro doručování, liší-li se od adresy místa trvalého pobytu nebo bydliště. Právnická osoba uvede název, identifikační číslo osoby, adresu sídla a adresu pro doručování, liší-li se od adresy sídla. Adresou pro doručování se rozumí též elektronická adresa.
X. Příjem a podání podnětů:
Žádost o poskytnutí informace se podává ústně (osobně či telefonicky) nebo písemně (doporučenou poštou, osobně i jiným způsobem, faxem, elektronickou poštou nebo na jiném nosiči dat).
Ze žádosti musí být zřejmé, kterému povinnému subjektu je určena, a že se žadatel domáhá poskytnutí informace ve smyslu tohoto zákona. Fyzická osoba uvede v žádosti jméno, příjmení, datum narození, adresu místa trvalého pobytu nebo, není-li přihlášena k trvalému pobytu, adresu bydliště a adresu pro doručování, liší-li se od adresy místa trvalého pobytu nebo bydliště. Právnická osoba uvede název, identifikační číslo osoby, adresu sídla a adresu pro doručování, liší-li se od adresy sídla. Adresou pro doručování se rozumí též elektronická adresa.
V případě ústní nebo telefonické žádosti poskytne škola žadateli informaci neodkladně, pokud ji má k dispozici. Není-li žadateli na ústní nebo telefonicky podanou žádost informace poskytnuta, anebo nepovažuje-li žadatel informaci takto poskytnutou za dostačující, je potřeba podat žádost písemně.
Informace je poskytnuta žadateli ve lhůtě 15 dnů od jejího podání. Za datum podání se považuje datum doručení žádosti škole. Týká-li se žádost zveřejněné informace, škola sdělí žadateli do 7 dnů, kde a jakým způsobem je možno požadovanou informaci získat. Pokud žadatel na poskytnutí informace trvá, bude mu sdělena ve výše stanovené lhůtě.
Odvolání
Proti rozhodnutí o odmítnutí poskytnout informace lze podat odvolání ke Krajskému úřadu Plzeňského kraje, Škroupova 18, 306 13 Plzeň prostřednictvím ředitele školy, a to do 15 dnů ode dne doručení rozhodnutí nebo od marného uplynutí lhůty pro vyřízení žádosti.
Odvolání lze podat pouze písemnou formou. Odvolání musí obsahovat jméno a příjmení žadatele, adresu nebo název a sídlo fyzické či právnické osoby (bylo-li o informaci žádáno jejím jménem), v čem je spatřeno porušení zákona, čeho se žadatel domáhá a podpis žadatele. Pokud všechny tyto údaje odvolání neobsahuje nebo není podáno písemně, škola odvolání odloží.
Postup při vyřizování stížností oznámení a podnětů
Všechny stížnosti je nutné urychleně a odpovědně prozkoumat a vyřídit.
Prošetřování stížností musí být prováděno bez průtahů a hospodárně.
Musí být prošetřeny všechny body stížnosti, sepsán zápis. Zápis podepíše pracovník provádějící šetření a všichni účastníci řízení.
Stížnosti vyřizují a prošetřují ty útvary organizace, do jejichž působnosti předmět stížnosti náleží.
Stížnosti, které není třeba prošetřovat na místě, musí být vyřízeny do 10 dnů.
Stížnosti, které nelze vyřídit do 10 dnů, musí být vyřízeny do 30 dnů. O důvodech musí být uvědomen stěžovatel do 5 dnů.
XI. Předpisy
Nejdůležitější používané předpisy:
Zákon č. 561/2004 Sb. o předškolním, základním, středním, vyšším odborném a jiném vzdělávání
Zákon č. 563/2004 Sb., o pedagogických pracovnících
Zákon č. 262/2006 Sb. zákoník práce
Zákon č. 262/2006 Sb., Občanský zákon 89/2012
Zákon č. 500/2004 Sb. Správní řád
Vyhláška č. 177/2009 Sb.,
Vyhláška č. 13/2005 Sb. o středním vzdělávání a vzdělávání na konzervatoři
Vyhláška č. 422/2023 Sb. o přijímacím řízení ke střednímu vzdělávání a vzdělávání na konzervatoři
Vyhláška č. 108/2005 Sb. o domovech mládeže
Vyhláška č. 107/2005 Sb. o školním stravování
Vydané právní předpisy:
Organizační řád
Provozní řády
XII. Úhrady za poskytování informací
Sazebník úhrad za poskytování informací:
Úhrada za odeslání informace na adresu zadanou žadatelem dle platného ceníku České pošty s.p.
Úhrada za vystavení stejnopisu vysvědčení dle vnitřní směrnice.
Úhrada za pořízení kopií
za pořízení kopie A4 jednostranné/oboustranné 2,- Kč
za pořízení kopie A3 jednostranné/oboustranné 4,-Kč
Úhrada za mimořádně rozsáhlé vyhledání informace
Pokud je poskytnutí informace spojeno s mimořádně rozsáhlým vyhledáváním informace činí náklady za každou celou hodinu a za každou další započatou hodinu mimořádně rozsáhlého vyhledávání 150,- Kč.
V případě, že bude za poskytnutí informace požadována úhrada, je tato skutečnost písemně oznámena spolu s výší úhrady žadateli před poskytnutím informace.
XIII. Výroční zpráva podle zákona o svobodném přístupu k informacím
Výroční zpráva o svobodném přístupu k informacím za rok 2025
XIV. Výroční zpráva o činnosti školy
Výroční zpráva o činnosti školy školní rok 2024/2025
XV. Směrnice o ochraně oznamovatelů